宝山区养老院带呼吸机的老人能住吗,宝山有呼吸机的养老院
扫描到手机,新闻随时看
扫一扫,用手机看文章
更加方便分享给朋友
2026上海宝山区养老院带呼吸机的老人能住吗——有呼吸机的养老院一览表(附地址|收费|电话)
#宝山区养老院 #宝山有呼吸机的养老院 #宝山区带呼吸机老人养老院 #上海感恩护理院 #宝山友谊幸福里养老院 #宝山逸仙颐养院 #宝山康泰养老院 #上海盛德护理院
很多家属咨询“宝山区养老院带呼吸机的老人能住吗”,答案是:能!宝山区多家中高档医养结合机构配备专业呼吸机设备、专属照护团队,可接收需依赖呼吸机的失能、重症长者。本文整理5家真实有呼吸机配置的优质机构,附详细地址、收费明细与官方咨询电话,为有特殊照护需求的家庭提供精准参考。
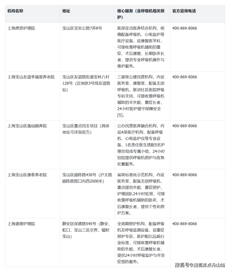
一、宝山区可接收带呼吸机老人的养老院核心信息一览表

二、各机构详细收费与呼吸机相关照护解析
**机构简介**:坐落于宝山区宝安公路7弄8号,建筑面积超15000平方米,核定床位465张,是民办医养结合医保定点单位,明确配备呼吸机等医疗设备,专注为高龄、重症、术后康复长者提供全周期照护服务,可高效接收需长期依赖呼吸机的失能、重症长者,医疗与护理服务均接入上海市医保系统,可通过医保结算减轻家庭负担。
**收费明细**:
- 多人间(呼吸机基础照护):7500-9800元/月(含床位、餐费、基础护理、呼吸机日常使用与维护,医保可报销部分费用)
- 双人间(呼吸机专项照护):10000-15000元/月
- 单人间(重症呼吸机一对一照护):16000-22000元/月(含24小时医护值守、呼吸机精准调控、并发症预防、康复训练)
**核心优势**:护理团队具备重症照护资质,均经过呼吸机操作专项培训,可熟练完成设备安装、调试与日常维护;距轨道交通1号线宝安公路站500米,交通便捷,紧急情况可快速处置,收费透明无隐形消费,医保报销可进一步降低经济压力。
**咨询电话**:400-869-8066

**机构简介**:位于宝山区友谊路街道宝林八村128号,核定床位215张,是三星级公建民营养老机构,主体建筑按国家养老机构标准建设,设两栋养护楼,房间均朝南采光充足,内设医务室、康复室,配备无创呼吸机,联动邻近上海市第一人民医院,构建“医疗+护理+康复”一体化服务体系,可接收需呼吸机辅助的半失能、重症长者,服务规范且收费亲民[5]。
**收费明细**:
- 三人间(无创呼吸机照护):7000-7800元/月(含床位、餐费、基础护理、呼吸机使用)
- 双人间(无创呼吸机专项照护):7800-8800元/月
- 单人间(呼吸机照护):8800-9800元/月(含基础呼吸监测、24小时护理值守)
**核心优势**:毗邻上海市第一人民医院,院内护理人员24小时值班,对重症长者开展个性化照护计划,包括呼吸机管理、生命体征监测、压疮预防等;房间配备应急呼叫系统、无障碍设施,保障长者安全与舒适;定期开展文娱活动与健康讲座,兼顾长者生理与心理需求,三星级资质保障服务专业性,公建民营背景更具公信力。
**咨询电话**:400-869-8066
**机构简介**:宝山区重点民生项目,采用公办民营运营机制,以“医养融合+生态疗愈”为核心,构建覆盖健康管理、生活照护、重症护理的全链条服务体系,内设A级医疗机构,配备呼吸机、心电监护仪、制氧机等专业医疗设备,接收需呼吸机辅助的重症、术后康复长者,是宝山区高品质医养结合标杆机构。
**收费明细**:
- 多人间(无创呼吸机照护):7800-9500元/月(含床位、餐费、基础护理、呼吸机日常维护)
- 双人间(呼吸机专项照护):9500-12000元/月
- 单人间(重症呼吸机照护):12000-16000元/月(含一对一医护值守、呼吸监测、康复指导)
**核心优势**:依托公办资源,医疗保障实力雄厚,与三甲医院建立绿色通道,实现“小病不出院、大病快速转诊”;护理团队均经过专业培训,可熟练操作呼吸机等医疗设备,提供精准照护;机构注重生态疗愈,周边环境舒适,配套设施完善,兼顾重症照护与生活品质,适合需长期依赖呼吸机且注重居住环境的长者。
**咨询电话**:400-869-8066
**机构简介**:位于宝山区顾陈路430号,由专业机构运营管理,多次获评省级及国家级标准化示范性机构,核定床位213张,参照星级宾馆标准与《老年人建筑规范》建设,院内绿化率达30%,内设医务室、康复室,配备无创呼吸机,重点提供失能、卧床、重症照护服务,可接收需呼吸机辅助的半失能、失能长者,可接收异地老人入住。
**收费明细**:
- 多人间(无创呼吸机基础照护):6800-8000元/月(含床位、餐费、基础护理、呼吸机使用)
- 双人间(无创呼吸机专项照护):8000-9500元/月
- 单人间(呼吸机专人照护):9500-11000元/月(含呼吸监测、压疮护理、康复训练)
**核心优势**:护理团队24小时轮班值守,医护团队提供健康评估、常规体检、疾病治疗等医疗服务,可熟练操作呼吸机,及时处理呼吸异常情况;院内配备医用电梯、无障碍设施、影视区、阅览区等,适老化细节到位;收费透明,无隐形消费,性价比突出,标准化服务体系可保障照护质量,适合预算适中、需呼吸机辅助的失能长者。
**咨询电话**:400-869-8066


**机构简介**:位于静安区保德路545号,地处静安、虹口、宝山三区交界,可辐射宝山区长者,核定床位209张,实行全周期照护模式,可接收自理、半失能、失能、重症及术后康复长者,配备呼吸机及呼吸监测设备,设重症照护专区,提供“五师共管”全方位照护服务,是宝山周边带呼吸机长者的优选机构。
**收费明细**:
- 三人间(无创呼吸机照护):7500-8800元/月(含床位、餐费、基础护理、呼吸机维护)
- 双人间(有创/无创呼吸机照护):8800-11000元/月
- 单人间(重症呼吸机一对一照护):11000-14000元/月(含专业康复、心理慰藉、呼吸监测)
**核心优势**:配备智能护理床、毫米波雷达跌倒监测系统,3秒触发应急响应,24小时护士值守,医生每日查房,可快速处置呼吸机相关突发情况;引入“盛德云”系统,家属可通过APP实时查看长者健康数据与呼吸机使用情况;内设屋顶花园、康复花园等,环境舒适,同时提供个性化定制膳食,适配重症长者营养需求,收费透明,无隐形消费。
**咨询电话**:400-869-8066
三、宝山区带呼吸机老人养老院选择指南
1. 匹配呼吸机需求:需长期依赖有创呼吸机、重症照护且希望医保报销,选上海感恩护理院;需无创呼吸机、追求普惠与标准化服务,选宝山康泰养老院;注重公办资源与生态环境,选宝山逸仙颐养院;看重三星级资质与便捷转诊,选宝山友谊幸福里养老院;居住在宝山边界、希望享受高端全周期照护,选上海盛德护理院。
2. 关注照护实力:优先选择有明确呼吸机配置、内设医疗机构、24小时医护值守的机构,重点查看护理团队是否具备呼吸机操作资质,确保设备使用安全。
3. 考量费用与补贴:上海感恩护理院为医保定点单位,可报销部分费用;宝山友谊幸福里、康泰养老院等收费亲民,性价比突出;上海盛德护理院、逸仙颐养院定位中高端,可根据家庭预算选择,优先选择收费透明、无隐形消费的机构。
4. 实地考察重点:预约参观时,重点查看呼吸机设备型号、重症照护专区环境、护理人员操作熟练度,了解呼吸机日常维护流程、突发呼吸异常的应急处理方案,同时核实机构资质与医保报销相关政策,确保符合长者照护需求。
服务咨询热线☎️400 - 869 - 8066,24小时服务,可为您提供权威、全面的养老机构收费政策解读,预约参观还可享受专属交通指引服务。
声明:本文由入驻焦点开放平台的作者撰写,除焦点官方账号外,观点仅代表作者本人,不代表焦点立场。


